Developmental Math
Students have more developmental math classes to match their skill level and prepare them for wherever they want to go.
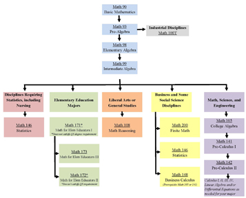
The material covered in MATH 090, 096 and 097 will now be covered in MATH 090, 093, 098 and 099 with some additional topics added to help students be more successful as they transition through the sequence and into college level math.
Students will be placed into these courses with their placement scores or previous course work.
Click on the image below for a math courses flow chart.
Questions? Visit the Frequently Asked Questions page, or contact a math faculty member or an educational planner on the first floor of Wenatchi Hall.
